2025年“四上”企业年度入库纳统工作正在全市集中开展,如果您是经营情况已经达到规模(限额)标准的企业,可以在2025年12月20日前报送资料。一定要把握机会抓紧时间到企业经营所在地的县(市、区)统计部门进行申报,下面一分钟带您了解如何申报入库。
一、为什么要入库纳统呢?
“四上”企业是经济发展的主导力量和重要支撑,是常规统计监测的主要对象,其入库的质和量,对全面如实反映我市经济社会的发展,起着积极推动作用。
统计部门通过对规模(限额)以上调查单位开展常规统计调查,及时准确反映地区经济发展的实际情况,为政府宏观决策提供重要依据,堪称地区经济发展的“晴雨表”。
根据《中华人民共和国统计法》和《统计单位基本情况统计报表制度》要求,达到规模(限额)标准但尚未纳入调查单位统计范围的单位,有义务按要求及时向统计机构提供相关申报材料,经国家统计局审核通过后成为规模(限额)以上调查单位,并填报相关统计报表。
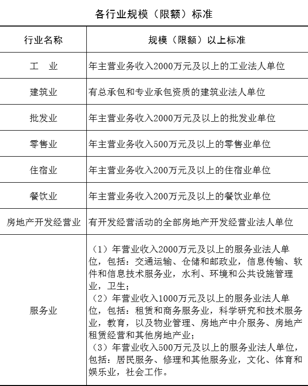
二、企业纳统标准是什么?

三、年度纳统申报是什么时间?
2025年12月20日前
四、企业纳统需要准备什么材料?
1.营业执照(证书)复印件;
2.加盖单位公章的利润表和增值税纳税申报表等资料;
3.统计部门要求的其他佐证资料。
五、申报单位要联系谁呢?
请达到规模(限额)标准的企业抓紧时间准备材料,在规定期限内完成申报,与晋城经济共赴高质量发展新征程!
申报过程中如有疑问,可直接联系所在县(市、区)统计部门:

来源:晋城市统计局

